Giới thiệu Viện Giáo dục Ngôn ngữ và Văn hóa Quốc tế

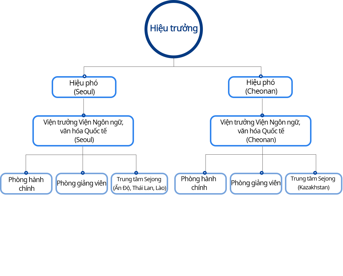
조직도 zoom in
  • President
  • Vice-President
  • ILCEC Director
  • Steering Committee
  • Faculty & Academic Dept Head
    • Administration
    • Admissions
    • Faculty Dept
    • R&D Dept